UCLA Hydrogen Station
PROJECT TYPE Education
LOCATION UCLA

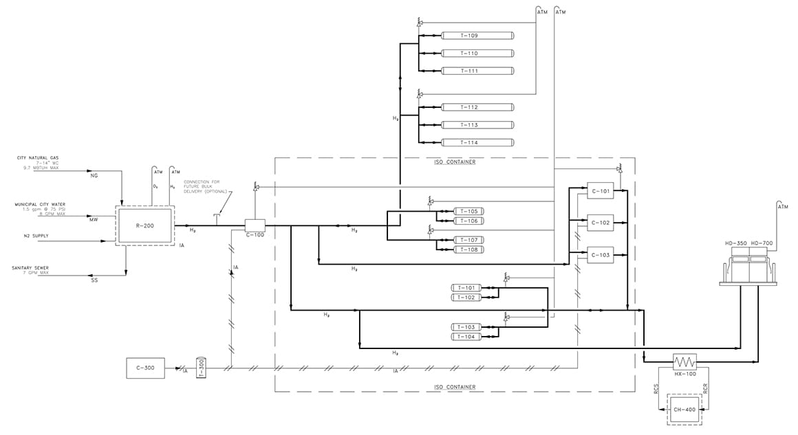
The UCLA Hydrogen Production and Refueling Station produces hydrogen on-site by converting natural gas through steam methane reforming. The hydrogen is used as a clean fuel for the University network of buses, and is also available for use by the general public. The technologically challenging project was designed to fit within the existing campus environment.




